2024-08-05 11:42:42
2024年7月26日,《沖擊波治療中心建設規范》團體標準由中國研究型醫院學會正式發布。這項團體標準由中國人民解放軍總醫院第三醫學中心的邢更彥教授牽頭,聯合國內25家單位的專家共同撰寫,歷經3年的時間,依國內外沖擊波領域大量文獻為基礎,經過多次商討、評審、修訂和完善而成。


該標準的起草嚴格遵循了GB/T 1.1—2020《標準化工作導則 第1部分:標準化文件的結構和起草規則》的規定,匯集了臨床、高校、科研機構等相關行業的專家、學者及企業代表的意見。內容主要覆蓋了沖擊波治療中心的分類及建設標準、專科設備配置、人員要求、信息化建設等方面。
1.規范沖擊波術語
針對沖擊波的物理學定義、物理參數、波源類別及傳遞、能量分級等名詞及其物理學意義做了規范,推進沖擊波項目統一學術名詞。

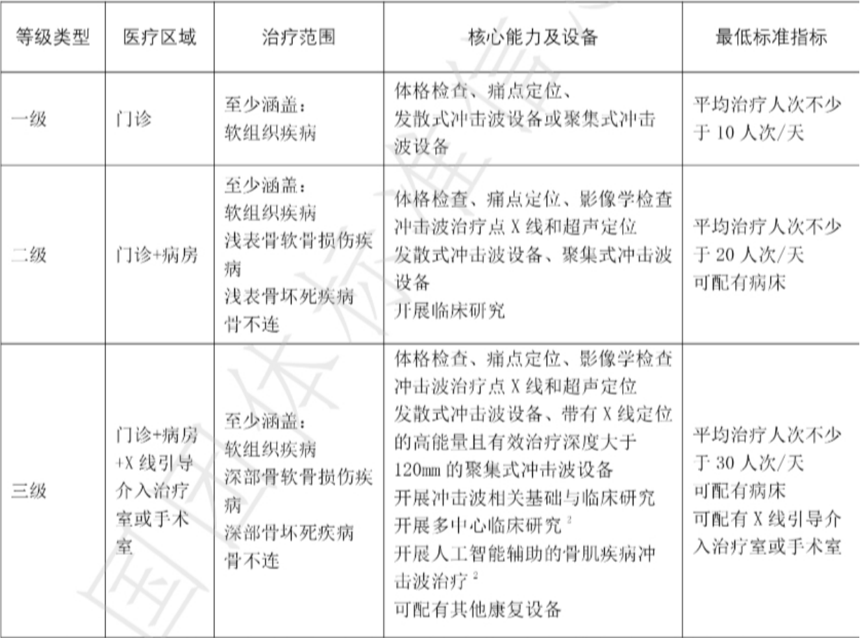
2.治療中心等級分類及指標規范
中心分類與標準指標:將沖擊波治療中心分為三個等級,并對不同級別的中心提出了具體的醫療區域、治療范圍、核心能力及設備、治療病人量的要求。

目前市場上有近50家體外沖擊波生產企業,各廠家研發標準及性能指標各有不同。《沖擊波治療中心建設規范》團體標準制定了發散式沖擊波和聚焦式沖擊波儀器參數、儀器性能、軟件功能等相關指標,確保了產品質量和治療效果。

樂邦醫療作為中國疼痛康復醫療器械領域的一匹黑馬,耕耘五載,潛心研發,生產出的沖擊波產品,其技術參數已滿足并高于團體標準的要求,確保了設備的高性能和可靠性。樂邦沖擊波治療儀系列產品,可供不同需求的醫療機構選擇。


《沖擊波治療中心建設規范》團體標準的發布,標志著中國沖擊波治療領域的規范化水平邁上了新臺階。樂邦醫療積極響應這一標準,為醫療機構和患者提供了高標準的沖擊波治療設備及相關輔助設備,助力沖擊波治療中心的建設。
需求提交